人生倒计时
- 今日已经过去小时
- 这周已经过去天
- 本月已经过去天
- 今年已经过去个月
□大河报·豫视频记者 祁驿 耿子腾 洪伊皖 文图
今年以来,随着油价的上涨,新能源汽车销售持续火爆,20家车企40个车型都多次上调了车辆的售价。价格涨了,提车却很难,记者调查发现,新能源现在一车难求,下订单后要等上很久才能提车。
新能源车提车难度堪比保时捷
“承诺120天提车本来就离谱,现在时间到了,还提不到车。”按照消费者马先生和4S店的合同,他去年年底花12万元买的新能源车,到3月中旬就该交车了,“我给店里联系,说是还没有现车,让等。”马先生有些着急了,“让我等到5月份,还不一定。”马先生说,如果不想等待可以选择退车,4S店可以返还其当初购车的订金以及20元手续费,“那我这三个月的等待,就没什么赔偿吗?”
这不是个例,绝大多数品牌的纯电动汽车都存在“一车难求”的现象,尤其新势力品牌现车极少,交付周期少则数周,多则4个月以上。
记者走访了郑州的新能源市场,小鹏低配低续航车型没车,正常订车等16-18周;华为M5问界要6-8周才能提车,广汽埃安LX要等一个月,哪吒Upro正常预定要等一个月,天际汽车ME7要等3-4个月,特斯拉model3要等16-20周,ModelY要等待10-14周,理想One要等一个月,福特电马订车平均等车时间在6周,最长的是零跑C11,需等20-25周。
这样长的等待时间是什么概念呢?奔驰鹏龙万通的销售人员说,奔驰S级进口车的提车周期大概在2个月左右。而中原保时捷的销售人员则表示,由于保时捷车型定制化程度较高,再加上俄乌战争对捷克布拉迪斯拉工厂的影响,因此提车周期稍久,一般需要4个月以上。
也就是说,目前新能源电动汽车的提车时间,已经要比奔驰S级更久,和高度定制化且全进口的保时捷相仿。
为什么新能源车交车这么难?
为何新能源车企普遍面临延期交付的难题?
小鹏汽车的负责人给出的原因是电池短缺,制造动力电池所需的镍、钴、锂等核心材料为稀缺资源,严重依赖进口,比如小鹏需要的磷酸铁锂电池,产能就一直紧缺。
欧拉汽车的负责人则表示,“缺芯”是一大问题。2022年2月14日,长城汽车旗下的欧拉品牌向终端客户发出停止接单的通知,黑猫、白猫两款车型自2月15日起停止接受新的订单。
欧拉CEO董玉东坦言,由于缺芯少电以及其他原材料的价格大幅上涨,致使黑猫单台亏损超万元,间接导致了黑猫车型停止接单。
也有业内人士私下透露,厂家在有意拉长生产周期,等待原材料价格的下降空间。在过去不到三个月的时间里,车用电池的材料已经上涨了近80%,这个直接导致锂电池的成本上涨会超过30%,如果汽车为6080度电池,从去年9月开始,仅电池的成本就上升了1.52万元,而减慢新车的生产节奏,可以给自己更多的成本节约时间。
一家新能源车企的相关负责人说,目前市场上的10万元左右的电动车大多是为了赚取双积分而存在的,很多车型售价是无法覆盖成本的,企业在规划产品时就把双积分收益算进去了,而目前积分交易价格在下跌,车企排产的时候肯定是要向高端车型和有利润的车型倾斜,这也就造成了10万元左右的电动车提车尤其难。
转卖提车资格存在消费风险
由于新能源车近期不断提价,再加上提车周期长,有部分车主甚至“黄牛”都从中看到了赚取差价的机会,开始倒卖提车资格。
记者在某二手平台上咨询时发现,有车主以3000元至1000元的价格转手订单,特斯拉和小鹏、哪吒的提车订单较为抢手,而这些车主加价转让的原因,很多是因为现在订车要等到下半年才有可能拿到车。
也有部分“黄牛”参与其中。3月22日,记者以特斯拉准车主的身份,联系了一些“黄牛”,这些二手车贩直接表示,可以加价3500元左右,收下记者手里的订单,然后加价卖给急需提车的人。
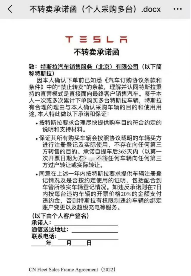
对于这种转卖提车的行为,车企是不太允许的,小鹏的销售人员就表示,转单属于违规操作,“我们是要求下单和提车的人必须是同一个”。而一份特斯拉的“不转卖承诺函”则要求,累计下单购买多台特斯拉车辆的车主承诺一年内不得向第三方转售,违者按车辆开票价20%支付违约金。
蔚来和理想的销售人员则表示,他们对首任车主有充电换电、保修等方面的优惠政策,消费者一旦加价购买转让的新车订单,有可能丧失这些权益。
河南春屹律师事务所主任张少春表示,以转让订单的方法去购买新能源车,实际上是买二手车,交易存在法律风险问题,消费者应该谨慎。

